河南全过程工程研究院
网址:www.hnqgc.com
邮箱:qgcyjy@126.com
地址:郑州经济技术开发区郑州国际物流园区浔江东路西段6号
国际物流园区电话:0371-65611119
地址:新乡市平原新区中兴智慧产业园22栋3层
平原新区联系电话:0373-3711111
河南全过程工程研究院
网址:www.hnqgc.com
邮箱:qgcyjy@126.com
地址:郑州经济技术开发区郑州国际物流园区浔江东路西段6号
国际物流园区电话:0371-65611119
地址:新乡市平原新区中兴智慧产业园22栋3层
平原新区联系电话:0373-3711111
锦橙苑项目施工总承包一标段中标候选人公示
本项目锦橙苑项目施工总承包一标段(标段编号:25-GC-0630-01)于2025年10月10日在郑州市公共资源交易中心进行开标(评标),经评标委员会评审,现将该项目的中标候选人(评标结果)情况公示如下:
一、中标候选人
1.1中标候选人排序基本情况

1.2中标候选人项目管理人员情况

1.3中标候选人企业业绩

1.4中标候选人项目负责人业绩

二、中标候选人响应招标文件要求的资格能力条件
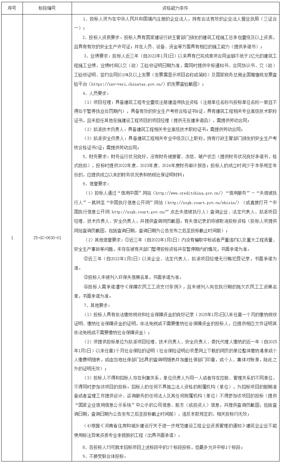
2.1招标文件要求的资格能力条件

2.2中标候选人响应招标文件要求的资格能力条件情况

三、废标情况及原因
无废标情况。
四、报价修正情况

五、所有投标人综合标评分情况

六、所有投标人技术标评分情况

七、所有投标人总得分情况

八、公示时间
2025年10月13日至2025年10月16日。
九、招标文件规定公示的其他内容

十、异议(投诉)受理部门及渠道

主要负责人或其授权的项目负责人:袁红梅
河南全过程工程研究院是一家以开展工程建设招标代理,政府采购代理,企业资信评估3A体系认证,工程全过程管理和咨询、工程项目可研、勘察测绘、规划设计、工程造价咨询、工程总承包、市政园林绿化工程、工程监理、建材产品检测、工程质量检测研究与技术服务,开展建筑技术研发及技术推广等。
公司主营:全过程工程,全过程工程管理,全过程工程咨询。